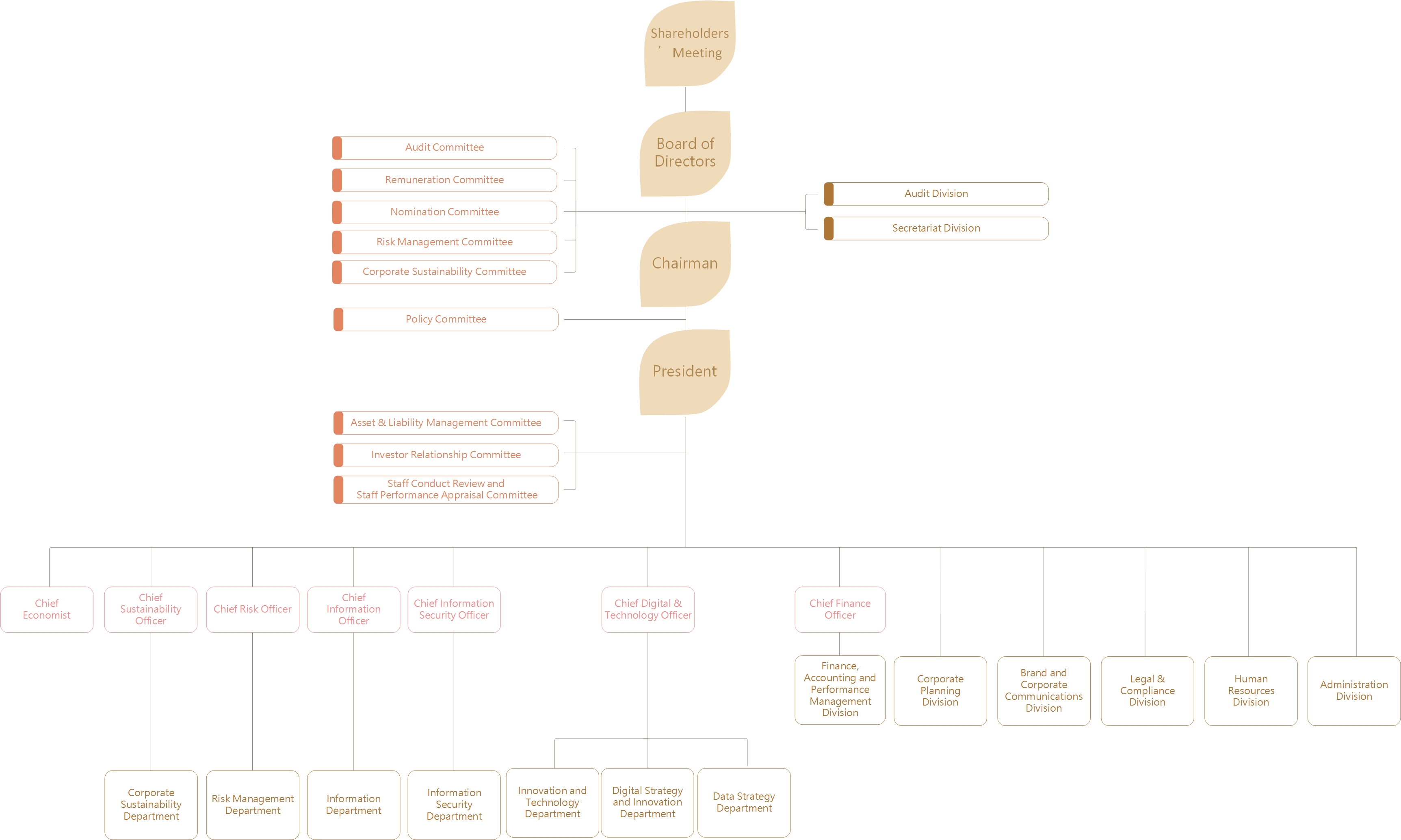
Organization Chart
Date updated: 2025.07.24
Date updated: 2025.07.24
您現在欲前往的網站並非搜尋結果台新新光金融控股股份有限公司有限公司(本公司)所有,而是各由其所屬之第三人所有、操縱及控制。 本站對第三人所有之網站亦無任何操縱或控制的權限。 本站上之網路指示連結功能僅為提供您的便利而設。本站及本公司對該第三人所有之網站上的內容品質、效力、正確性、完整性、即時性、適法性,及該網站上之任何言論或聯結不負任何責任。 本站及本公司亦無調查、監視第三人所有的網站上的內容之品質、效力、正確性、完整性、即時性、適法性的義務。本站上之網路指示連結功能無論於任何情形下,不能解釋成為對任何第三人網站的保證、背書、推薦或相類的聲明。 本站及本公司特於此明確宣示對於任何第三人所有網站之內容的品質、效力、正確性、完整性、即時性及適法性不負任何明示或默示的擔保責任。
即將前往的網址 : https://www.tsholdings.com.tw/news/news_04.jsp?newspage=01&readYear=2020&rowid=24441
台新金控與新光金控合併案,業經金融監督管理委員會核准,並已訂定114年7月24日為合併基準日。合併後,台新金控為存續公司(合併後更名為「台新新光金控」)、新光金控為消滅公司。台新金控將以「客戶權益」為優先,兩家金控合併後,所有台新金控旗下子公司客戶的往來的權益及一切權利義務不變,不會因本合併案而受到任何影響,客戶無需做任何變更申請,敬請放心。若您有任何疑問,歡迎洽詢您的業務代表或撥打以下客服專線: 台新銀行: (02)2655-3355、台新證券: (02)4050-9799、台新人壽: (02)2171-1132、台新投信: (02)2501-3838,我們將竭誠為您服務。再度感謝您的長期支持,更期待您未來繼續惠予指導。
很抱歉,您目前使用的瀏覽器無法支援瀏覽。
建議您升級瀏覽器,以利瀏覽此網站的所有內容,謝謝您的配合。
© 台新新光金融控股股份有限公司版權所有
建議瀏覽器:IE10+, Chrome, Safari, Firefox